• 从2021年4月起,论坛网上药店重新开放!详情查看
  • 从2023年10月10日开始,华夏中医论坛启用备用域名tcmbe.com 详情查看
  • 关于论坛电子书等资源下载权限的说明!详情查看
  • 论坛官方2000人QQ群,欢迎加入!详情查看
  • 对所有可能涉及版权的资源,论坛均不再公开展示!详情查看

医话杂谈 如何辨痰治咳_周衡 湖南中医学院

zhtian215

声名鹊起
杏叶会员
注册
2020/05/31
帖子
467
获得点赞
2189
声望
93
所在地
广东
如何辨痰治咳
周衡 湖南中医学院

中医常谓:“无痰不作咳”,是说停聚肺中之痰乃咳嗽的直接动因。
由于痰的阻滞,妨碍肺气宣肃,肺气被激,冲击其痰,出于气道,于是发为咳嗽。因此,辨明痰的性质、数量、颜色、嗅味,并分析其产生的原因,就成为治咳的一个重要前提。

痰是津液所化。平时由脾转输入肺的津液,因肺气的宣散作用而呈“雾化”状态,即所谓“上焦如雾”,又赖肺气的肃降,将此雾化的津液源源不断地输布三焦,所以肺脏得以保持其空旷清净,司呼吸主气之用。
如各种外源或内生的邪气干犯于肺,使其宣肃功能失常;或从脾胃注入肺的津液过多,肺气难以净化,都会导致痰浊留滞,触激肺气,发生咳嗽。

据临床所见,咳出的痰有多种,须加以辨治如下:

(一) 寒痰色白而清稀,无异臭。
此因寒性凝滞,肺中津液失于雾化所致。
如咳出的痰量不多,又兼有鼻塞、声重、恶寒等表证者,属于单纯的外感风寒;
若咳痰较多,或夹有泡沫,苔白而滑,常是外寒与内饮相兼,即《内经》谓:“形寒寒饮则伤肺”的外内合邪证。

治疗寒痰,应用温化法

外寒凝滞者,可选用桔梗、陈皮、白前、金沸草等温性祛痰药,再酌加苏叶、防风、荆芥等辛散解表即可,常用杏苏散加减。

如属外寒内饮合邪,可用干姜、细辛、半夏配少量五味子,既祛痰化饮,又可防其辛散耗气。在此基础上,再加用麻黄、桂枝、生姜等辛温解表。此即小青龙汤加减。


验案1
肖某, 女性,34 岁, 湖南长沙市人,2012 年12月7 日初诊。
因受凉咳嗽5 天,以夜间为主,伴有恶寒,头痛,咳出大量白色泡沫痰,喉痒但不痛,不汗出,无胸闷,不发热,无口苦、干,时有呕吐痰涎,纳食差,夜寐差,月经正常,白带色白,平素较多,大小便正常,体胖,舌苔薄白略腻,脉浮滑。
诊断为咳嗽,
辨证为内饮为主,兼有外寒,治宜温化寒饮,解表散寒。
选方小青龙汤合茯苓甘草汤与苓桂术甘汤:麻黄5 g (先煎10 min, 去上沫), 桂枝10 g, 白芍10 g,干姜5 g,细辛3 g,法夏9 g,炙甘草6 g,五味子6 g,茯苓20 g,白术10 g,生姜3 片。
4 剂,日1 剂,水煎服,分3 次温服,每次150 mL。
二诊,3 天后前来调理体质(妇科白带疾病),诉其咳嗽已愈。

按语:本病例患者体胖,属痰湿体质,受寒后故外寒引动里饮,出现咳嗽,时有呕吐痰涎,纳差,此仍胃阳虚停饮之证;发病在冬季,感受风寒之邪,邪从皮毛而入,肺合皮毛,寒邪犯肺,影响肺的宣发功能,故而咳嗽,喉痒;寒主收引,故恶寒,头痛;夜寐差,乃咳嗽甚不能入睡。
苔薄白腻,脉浮滑亦是外寒里饮之佐证。因现在教科书中规定不能用大剂量细辛和半夏(细辛用量1~3 g;半夏用量3~10 g),故而取其小青龙汤合茯苓甘草汤及苓桂术甘汤以温阳化饮兼解表寒,可谓丝丝入扣,谨合病机,故而治病之效,立竿见影



(二) 热痰质粘稠,色白或黄,多有腥臭,咯出不爽

此因热邪蒸灼,津液被浓缩甚或腐败而成。
一般为外感风热伤肺,故常兼有发热、微恶风、咽痛、舌苔薄黄等表热证;
如呛咳阵作,咳则面赤、引胸胁痛。脉弦数,证属肝火犯肺。

治疗热痰,应用清化法

因风热伤肺者,可选用瓜萎、竹茹、冬瓜子等清热祛痰药,再加桑叶、菊花、薄荷、连翘等疏散风热,常用桑菊饮加减;

如属肝火犯肺,可用海蛤壳、海浮石、贝母等化痰,再加青黛、山栀、桑白皮清肝泻肺,常用二母宁嗽散、黛蛤散加减。

(三) 湿痰色白或灰而质粘腻稠厚,量多,易咯出。

由于脾失健运,饮食浊气反从胃脉上注于肺所致。多兼有胸闷、脘痞、呕恶、苔腻等症。
如痰色转黄,夹有腥味,则湿痰已经化热。

治疗湿痰,应用燥湿法。

一般以半夏、陈皮、苍术、茯苓等药为主,兼脘痞有食滞者,加莱菔子、苏子、神,即二陈汤、三子养亲汤加减;

如痰湿化热、则在二陈汤的基础上,再加黄芩、知母、桑白皮、鱼腥草、芦根等清泻肺热,常用清金化痰汤、苇茎汤加减。

(四) 燥痰色白而粘细,量少,难以咳出,剧咳时可震破肺络而夹有血丝

由于“燥胜则干”津亏失润所致。但其成因又有燥邪与阴虚之别:
兼微寒、身热、舌红干苔薄、脉浮数者,为外感温燥;
兼恶寒、无汗、苔薄白而干舌不红者,为外感凉燥;
见午后潮热额红、手足心热、盗汗、舌红干无苔者,证属阴虚内燥。

治疗燥痰,应用润化法

凉燥宜温润化痰,以紫菀、冬花、百部为主,再酌加轻宣散邪之品,如荆芥、防风,常用止嗽散加减;

温燥宜清润化痰,以贝母、瓜蒌皮、梨皮、杏仁为主,再酌加桑叶、薄荷、香豉等疏风达表,常用桑杏汤加减;

阴虚燥咳,则可在清润化痰的基础上,重用沙参、麦冬、百合等润肺滋燥,若带有血丝,再加生地、茅根、藕节等凉血止血之品。

以上简略地谈到了治痰与治因两个方面。

此外,治疗咳嗽还应善于治气治气之法大致有三:

一是注意升降。当咳嗽而胸闷不解,痰难以咯出时,可稍加桔梗、枳壳,一升一降启动郁结之肺气,以利祛邪;
若咳而兼喘,则稍用厚朴、杏仁以利肃降。

二是注意敛散。凡外感咳嗽或痰多者,一般应禁用收敛药,以防“闭门留寇”;
若剧咳不止,痰亦不多,则可在化痰药的基础上,选佐诃子、五味子、罂壳等敛肺药以镇咳。

三是注意补泻。一般咳嗽痰多者均禁用补气药或养阴药,但气虚症状明显、痰多咳而无力者,可酌加党参、白术等益气助肺;
如虽痰多而舌质龟裂、口唇焦干者,可加当归、熟地等滋阴养血。如六君子汤、金水六君煎之剂。

以上所述都应在临床实践中,结合前人的理论和经验,细心加以体会。
 
银翘解毒片能通治感冒吗_
——谈谈感冒的寒热辨治_周衡 湖南中医学院



感冒是一种四时常见病。有些医生或病人常用银翘解毒片治疗,结果有的病人治好了,有的人效果一般,有的人则完全无效。这主要是什么原因呢?

这是因为,感冒发病与变化的气候有关,四时寒暑相移,南北冷暖有别,所以外邪也有风寒、风热之异;
另一方面与病人的体质有关,阳盛体质的人感邪后容易热化,阴盛体质的人感邪后则易寒化。

由于上述内外因素的综合作用,就使感冒病在不同的病人或不同的病程阶段,表现出不同的证候。

一般可分为寒证(风寒感冒)、热证(风热感冒)、寒热都不明显的轻证(俗名“伤风”)或寒热夹杂证(俗名“寒包火”)。

因此,中医治疗感冒,既要着眼于“病”,针对外邪致病用辛散解表的方法;还要区分不同的“证”,根据上述4种不同的证型,分别选用相应的方药,才能取得较好的疗效。

由于银翘解毒片属辛凉性质,所以对风热感冒疗效好,对伤风轻证及寒热夹杂证则疗效一般,而对风寒感冒则无效甚至有害。由此可见,辨清感冒的寒热性质,乃是正确治疗的重要前提。

怎样辨别寒热呢?主要应抓住以下几个方面:

一是体表寒热的轻重。

如病人明显怕冷
,并无身热感或稍有身热感的属寒证;

若感到明显身热,只稍觉怕风的属热证。应当指出,这里身热的微甚,主要是指病人的自我感受,并不一定与体温计测得的结果一致。
有的病人测得体温较高,而病人反怕冷,并不觉热,不少仍属寒证。

二是鼻咽症状。

若鼻塞流清涕、咽痒的属寒证;

鼻流浊涕、咽痛的属热证。

但也有病人咽痒与咽痛表述不清,可令其张口检查咽部,并试做吞咽动作,咽不红、吞咽不痛的属寒证;
咽红肿,吞咽觉痛的属热证。

三是口渴与否。

口不渴的属寒证;
口渴的属热证。

四是舌脉征象。

如舌质无改变,舌苔薄白而润的属寒证;

舌边尖红,舌苔薄黄或薄白而干的属热证。

至于脉象,一般浮而不数的属寒;浮数的属热。


但在寒证治疗过程中,由于辛温药鼓动正气向外驱邪,在尚未得汗时也可转为浮数脉,

另外,风寒感冒体温高时也可能出现数脉,但只要并无其它热象存在,就不要误为热证。

总之,只要能按照以上4个方面进行综合判断,感冒的寒热属性是不难掌握的。

临床上除了明显的寒证与热证外,仅见稍微怕风、鼻塞流清涕、打喷嚏而寒热不明显的也不少,这就是一般所说的伤风轻证。

另一部分病人,由于素体阳盛有热,又感受外寒,既见畏寒发热,鼻塞清涕出,又见咽痛,舌边尖红,脉浮数,这就是俗称“寒包火”的寒热夹杂证。

这两种证候也都应分辨清楚。

明确了感冒的寒热辨证,就可根据“寒者热之,热者寒之”的原则进行针对性治疗。

风寒感冒用辛温解表法,常用煎剂如葱豉汤、荆防败毒散,中成药如午时茶、姜枣冲剂;

风热感冒用辛凉解表法,常用的煎剂如银翘散、桑菊饮,中成药如银翘解毒片、感冒退热冲剂;

表寒里热的“寒包火”证,应辛温散寒与宣肺清热两法并用,常用麻杏石甘汤加板蓝根,也可用中成药如防风通圣丸;

至于伤风轻证,一般辛温剂与辛凉剂都有一定效果,不过,多数病人由于无汗或汗少,仍以偏于辛温为宜。这就是《内经》中“发表不远热”的意思。

以上所述,是中医对感冒最基本的辨治方法。依法辨治,大多数病人是能及时治愈的。

但也有少数患者病情波动,疗效不尽如人意,这主要是素体偏虚,正气不足,虽经药力发动,尚不能驱邪外出,甚至有伤正之虞。因此,根据体质加减用药也很重要。

若其人平时极易汗出,病时亦自汗、怕风明显,这是阳气不足,可减轻方中辛散药的剂量,酌加黄芪、党参以助正气;

如其人形体瘦弱,平时不易出汗,治疗后仍难得汗,多是津血不足,汗源不充,可在治疗方中酌加玉竹,麦冬等养阴生津。为了保证遍身微汗,且不因汗出表疏复感外邪,前人指出,服药后应多喝温开水,盖被保暖与及时揩干汗液,这些护理经验,也应当注意。
 
30岁以前常备【银翘解毒丸】,30岁以后常备【九味羌活丸】,60岁以后常备【参苏丸】。
 
泛谈咳嗽以治痰为先_钟新渊 萍乡市中医院
江西中医药1991年第22卷第1期


咳嗽为常见病证。 由于咳嗽症情不同,诸家治法各有千秋。 我认为咳嗽之所以成为病, 多是侧初起治疗不得法而演成的。

有资料表 明,慢性气管炎,百分之七十是来自感冒后续症情, 而这类慢性咳嗽一旦形成,治愈殊非易事。可见,为防患于未然,咳嗽初起,应及早治愈,显得何等重要。

咳嗽一般分为外感内伤两大类。
治则也从这而确定。治外感药宜动,治内伤药宜静。 内伤外感兼夹,宜动静药结合。这一治则确有指导性意义。

然,咳嗽无不与痰有关,痰涎留滞气道,未有不经咳嗽而排出体外的。因此,我认为治咳以治痰为先。 痰液清除了,咳未有不愈者。

清痰与动静之药使用并无矛盾。

动药即属宣疏肃降之类。

静药多属柔润甘淡,或收敛之品。

以下拟从动静两方面来说。宜动以祛痰之标,咳嗽之由风寒热燥湿等导致,

1-宣动以祛痰之标

其痰液之性状,不外稀稠之分,色泽之异,量之多寡而已,稀薄而白属寒湿,粘稠而黄属风热,这容易辨别,痰色透明量少粘滞如丝如缕,、咯之不断,前者或属热或属寒,后者多属热中夹风。

痰之性状既明,治法随之。一般说粘稠之痰使之稀化,稀化则痰易略出。稀化应清,知母贝母之属。

稀薄之痰,痰多咳而频仍,宜使之稠化。

痰稠化,其量减少而咳可缓。稠化应温,二陈之属。

少量粘痰及风涎痰, 一般咳出较艰,频频咳呛,令人困顿。如以止咳润药于咳虽暂缓, 而因痰未化除反致胸闷难受矣,此时宜宣动之。风热者可用桑叶 牛蒡子 桔杏 知贝 薄荷 甘草之属。但宣肺之药,初服,有时可致咳嗽一阵转增,此属排痰所需,勿过虑,继服则咳嗽可缓。

咳嗽之因过早凉润而胸闷,对风寒未除者更甚。风寒未散,痰液遏滞,胸闷有加无已。 市售成药川贝批把露常有服之致胸闷者,大都是这个缘故。外感咳嗽之迁移不愈,大抵与此有关。

咳嗽不论新久,有痰即宜疏是主要治法。宣疏得法,多不致胸闷。脚闷 已作,更宜宣疏。 宣疏有温宣和清宣。 温宣如二陈枯梗杏仁之类,清宣桑薄桔杏牛劳百部之类。

有一种凉燥咳嗽,喉痒即咳,咳而痰少,呛咳阵作,痰透明粘滞。治此用辛甘发散则助燥,用润柔则痰滞胸闷, 唯有辛甘润同用无此弊端,且疗效甚佳。

我常用一方为 荆芥5克,百部9克,牛蒡子9 克,薄荷5克,知母9克,浙贝9克, 桔梗5克,甘草3克,生姜6克,蜂蜜20克。 先将姜与蜜同煮, 待两煎药汁混和后再加入姜蜜汤拌匀。分二至三次服完。 此方适应于舌苔薄白,或薄白黄润。

外感咳嗽痰少迁延不愈, 咳引胸胁痛, 凡咳嗽见舌暗或夹淤点,为痰淤共存,宜加活血行气药如当归桃仁赤芍降香枳壳以及宁咳化痰药浙贝 瓜蒌 百部 紫苑 丝瓜络等。 这类咳嗽用活血药是关键, 其中桃仁赤芍决不可少。

治曦嗽先治痰, 上面只是从排痰的角度说的。
而从痰生成言 “ 无湿不生痰, 无热不成痰” ,痰总由湿热交混而成。 脾胃湿热内聚是不可忽视的生痰内在因素。 、湿热有偏胜, 与饮食品类质量有关。偏嗜煎炸香酥肥甘,多生稠疾,偏嗜水果多生稀痰,柑橘为最。

一年过半百之肥胖妇人,某年柑橘丰收,日吠柑橘月余。 是年十一月间, 咳嗽痰稀, 晨间阵咳咯痰甚多,但仍每日啖橘不辍。 当我得知此情, 嘱其停吃柑擂。 同时用橘皮三个加生姜片煎水略加少许食搪, 吃至痰清而愈。

2沉静以清痰之源

静药属柔润酸涩之类。柔润滞痰,岂能祛痰,酸涩敛降,哪能化痰,于理似有不合。 而静药之祛痰,并非如动药之宣通肃降,而是通过治生痰之本。间接起到祛痰的作用。一般能用这个抬则的,多是内伤咳嗽。虚劳肺结核之用养阴法治咳,即多静药。

当然凡用静药,有某些证情除用静药外兼用点动药, 也是有的。然,不过辅佐罢了,

阴虚之咳嗽,若只用动药只会加剧咳嗽,不可不知,有阴虚咳嗽,用一协止咳化痰药效不显,可专养阴。

家母曾患慢性咳嗽, 受寒即发。 在 50岁那年, 自冬发病至春不愈, 咯痰如米羹, 不能平卧,后进六味地黄丸目服3次,并日服薏苡仁煮粥,戒煎炸肥腻, 旬余获痊。

有的并非有慢性咳嗽之宿疾。 仅因过食油炸香酥之物,致咯痰如米羹,日只数口。 只须吃薏米煮粥,清之至痰尽。同时戒食香炸。薏米性甘淡, 健脾兼清利, 是平淡中见神奇之药。

酸涩之药,一般谓 “ 劫药” 。也属静药范畴,外感邪实绝不可用。痰多之咳,不宜收涩,收涩兼疏利则少弊端。

一妇人产后伤风咳嗽,连绵三月不愈。夜不成寐,胸闷胀时欲吸气为快,不能平卧,檀中如梗,痰量少,咯出艰,色自透明微稠,更医数手,多作产后虚劳论治,服黄芪鳌甲百部沙参川贝等,咳更甚,胸闷胀愈甚。
1987年4月初就我诊。 我以其胸不能平卧及欲深吸气为快之特征, 认为非虚劳之咳, 系产后受邪,未得清除。 致痰滞于内,气通于胸所致。后经照片证实为气胸。
按:此乃久咳内损肺泡漏气于胸, 胸间积气致胸闷。 于是以五味诃子酸敛为主以收气散, 但咳不宁则气更外泄, 气泄不己则胸闷更甚。 因此以紫菀 百部 丝瓜络 杏仁 浙贝 瓜壳以宁咳, 咳减则泄气少矣 服药十剂后能平卧, 咳嗽止,后虽未能治愈,但取到改善证情之效果。

慎饮食以防痰之萌

治咳先治痰, 已于上述。 而痰源不清, 痰旋祛旋生,祛痰岂无宁日。可见,治痰之本之重要。
常言 “ 脾为生痰之源, 肺为贮痰之器” , 实属经验之谈。

上面所言及湿热内范与饮食有关, 这是从外因而言。

而脾虚不运湿热则为内因。 诚然,脾不运消内积之湿热有生成痰液之机, 但若无外感诱发,湿热之痰岂能上贮肺野。

进言之,若仅有外感,而无湿热内应,亦不致演成咳嗽, 即使咳嗽也容易治愈而不会遗为慢性咳嗽病, 故咳嗽病之延绵时作时止, 与内应成痰的物质源源资生有着必然的联系。 试观有些慢性气管炎者, 只有一旦戒除烟酒, 注意饮食禁忌, 咳嗽即可根治。 可见, 从预防痰之萌生着手, 是治疗咳嗽的最好办法。
 
临证思路初探 江西萍乡市中医院 钟新渊

面对病人纷繁的症状, 有一个临证思路问题。 它正确清晰与否, 对辨证论治的效果关系极大。 下面拟 通过几个实例来谈谈。

一、 患者金某, 男性, 46岁。 1982年 6月发病

当时萍乡雨水多,气温不高 ,症见微寒微热,无汗, 咳嗽咽痛, 身重胸闷, 不思饮食, 脉浮弦濡, 舌苔薄黄兼腻。

某医生用桑菊饮加板蓝根、 百部、 黄琴治疗, 病人连服8剂, 咳嗽咽痛虽有好转, 但总觉微寒不舒, 身重胸闷, 食欲不振。

另一位医生续治, 给予三仁汤合平胃散加减, 药用苍术、 厚朴、 陈皮、 佩兰、 霍香、 紫苑、 杏仁、 半夏、 桔梗、 苡仁、 芦根、 甘草, 病人连服4剂而痊愈。

上述例证中,两位医生的临证思路有何不同呢

前者认为,金某是温热犯表,而见微寒微热, 无汗,热邪循咽进入肺系而咽痛咳嗽,所以用了解表清热法,用药辛凉苦寒。

后者认为,初夏雨水偏多,湿气偏重而热气少,由于湿重,症候主要表现为身重着,胸闷 不饥,脉浮弦濡,舌苔兼腻。这也恰是前者所忽视的地方。

前者治疗只抓住寒热无汗、咽痛咳嗽有热象的表现,而不注意热中有湿,湿气偏重的一面,以致湿不去,热亦难除, 疾病延绵不愈。

后者思路抓主要矛盾,从湿着眼,用芳香化湿、透泄肺卫法,以辛苦温为主,佐以淡渗而收效。

可见两位医生的思路有所不同一个注重于表热 一个注重于湿偏重。 虽然都是循序推理, 但前者片面, 后者全面, 结论必然各异。


二、 患者罗姓, 女, 40岁,体胖, 常在水湿环境 下工作,1977年春末, 常常低热但不渴, 全身困疲,食纳不佳,舌胖大而润,脉象细缓。

某医生认为, 证属中焦阳虚, 运湿功能减弱,诊为虚寒证。药用附子理中丸, 一次 10克, 一日3次, 连服3天,患者身重困疲如故。

另一位医生从患者 “ 低热” 产生的原因着眼, 认为患者感受春末风寒之气, 加上平素水湿浸淫肌肤, 寒湿相合犯表,致卫阳郁遏不伸而出现“ 低热” 。

前者用附子理中丸助阳以资运化功能,但此方对卫阳被遏之“ 低热” ,身重困疲之表寒湿没有对证,所以难于奏效。

后者则针对表邪,用五积散一次15克,一日3次, 三日而奏效。 用五积散散表, 是因为患者当时 并无腹胀泄泻清冷等中焦脾胃虚寒之证候,故不必顾虑中阳虚之素质。

从上述例证看临证思路,前者之错, 错在从内虚寒着眼。后者之正确,是从外感寒湿着眼。 起点不一结论各异,疗效也不同。

临证思路对一般小病治理尚且不能轻视, 碰上大病重症, 若思路不正确, 岂不系生死于倾刻之间。

假设接诊一个人事不省、 四肢厥冷的病人, 既可能是 “ 阳厥” , 也可能是“ 阴厥” , 那么对此疑难病症, 临证思路应如何着手呢
这里不妨引证清朝名医喻嘉言 《 寓意草》 中的一个医案, 看看喻氏如何选择突破口—思路之起点, 去解决疑难的。
患者黄某得了伤寒病, 烧退十余天以后, 忽然人事昏沉, 浑身战傈, 手足冰冷

某医认为是 “ 阴厥,证, 用干姜肉桂一类的温热药。
喻氏认为是’ “ 阳厥” 证, 不能用温热药, 只能用大黄芒硝攻下。

两位医生的临证思路为什么截然相反?
喻医生着眼于“ 阳厥” , 认为是伤寒热邪, 煎熬津液, 病势向里发展, 热邪闭郁于内, 以致人事昏沉。
至于四肢冰冷,只不过是外见的一种假象而已, 也即是“ 热深厥亦深” 的现象。

喻医生又从另外一条思路分析, 假定病人患的是“ 阴厥” 证, 那阴厥定从寒邪而来, 即所谓 “ 伤寒直中阴经” ,证候会表现出唇青面白,遍体冷汗,大便通畅,口不渴,疲乏欲睡,神志清楚等症,但患者并没有出现这些症情,显然不是阴厥证。这就从反面来证明黄某患的是阳厥证。
前医抓住人事不省,手足冰冷这个表面现象,认为四肢冰冷,就是阴寒内盛,判断为阴厥证。
至于阴厥证其他症状是否具备,则不予考虑,更不去考虑是否还有“ 阳厥” 的可能,把假象看作真情,而作出了错误的诊断。

辨证论治是祖国医学的精华。 然而, 掌握好辨证论治, 首先就得讲究思想方法, 方法对头与否, 对辨证论治的效果关系极大。

因此, 医生在临证时, 要注意选好一个起点, 即突破口。 如果选得不好, 思路就会顺着错误的方向发展, 得出错误的结论。 思路要求活跃、 全面、 客观, 要放得开, 收得拢。然而,正确的临证思路不是一跳而就的, 当然也不是可望而不可及。

我认为做到以下三点很重要, 那就是 ① 要熟练地掌握中医的基础知识 ② 要多学习他人的临证经验 ③ 要善于总结自己的临证经验教训。 掌握好这三条, 并通过日积月累的实践, 良好的临证思路就可形成, 医疗技术将会日益提高。
 
最后编辑:
林鹤和咳嗽治验

咳嗽病因病机


林老在长期临床实践中体会到,不论四时,风热咳嗽易治,风寒为患久咳不愈者多。
肺为娇脏,喜清肃, 外合皮毛。风寒袭表,肺气被束,宣降失司,而出现咳嗽,痰清白,伴发热恶寒。此时治宜及时辛温宣散,外邪得解,咳则自愈。

若患者视咳为小病而失治,或医者未详审寒热。妄投辛凉甘寒之品,或过早使用敛肺镇咳之剂,则寒邪留恋,风寒郁闭于肺。
症见咳嗽日久不愈,痰稀白或痰少黏稠,咽干咽痒,声嘶,口渴喜热饮,舌质淡红,苔薄白,脉紧。咽痒声嘶,乃风寒内郁的表现。

若寒郁日久而化火,寒火内闭,则成为寒热错杂之寒火咳嗽,症见:咽干咽痛,咳痰黄稠,舌红,苔黄白少津。
如此时医者不详审病因,将寒咳或寒热错杂之寒火咳嗽误诊为热咳,而从热证论治,投寒凉之品,可使咳嗽迁延不愈,肺气日损,肺失肃降,肾不纳气,终成为反复发作之慢性支气管炎。
风寒郁闭于肺,是外感咳嗽日久不愈之因,治疗仍应辛温疏散,宣肺止咳。肺气得宣,则咳可愈。

临床总结出基本方剂:细辛 3g,五味子 5g,薄荷 9g,射干 9g,法半夏 9g,杏 仁9g,枳壳 9g,桔梗 9g,沙参 9g,陈皮 6g,瓜壳 10g,甘草 3g。
方中细辛温肺散寒,五味子敛肺止咳,二药配伍,辛散配以酸敛,既有相辅相成之功 , 又有互生互制 之妙;法半夏、陈皮、杏仁化痰止咳;薄荷疏风散邪,配射干、桔梗利咽以通气道。


典型病例

例 1:
患者,女,45 岁,1985 年 3 月 1 日就诊。曾患肺结核,已钙化。4 个月前,外感风寒咳嗽,咳痰清白,伴发热恶寒,

厂医务所予服穿心莲、 桑菊感冒片等。咳嗽加剧,痰少而黏, 某医又予泻白散加黄芩、沙参、麦冬等清肺泻火之品,而咳嗽更甚,以致迁延 4 个月不愈。症见:咽干喉痒,咳嗽气促阵作,日夜不休,咳剧时小便失禁,痰白稀薄而黏,口干喜热饮,头晕,四肢乏力,纳呆。舌质淡红,苔薄白,脉沉细弦。

病为外感风寒误用辛凉甘寒之品,使寒邪留恋,风寒郁闭于肺,拟辛温疏散,宣肺止咳。

处方:细辛 3g,法半夏 9g,杏仁 9g,薄荷 9g,枳壳 9g,辛夷 9g,射干 9g, 桔梗 9g,沙 参 10g, 瓜 壳 10g, 陈 皮 5g,五味子 5g,甘草 3g。
忌油腻生冷之品,服药 4 剂,咳嗽顿止,
后以培土生金法而获全功。对于寒邪化火之寒火咳嗽,不宜率用甘寒之品,仍以辛温宣散为主,佐以苦寒,寒邪祛,其肺热亦散。在上方基础上加黄芩、桑白皮以清热泻肺,苦辛并用。

例 2:
患者,男,44 岁,1985 年 3 月 20 日就诊。
外感咳嗽历时 2个月余,经西医诊断为上感,急性气管炎。久用青霉素、链霉素、卡那霉素等西药,结合服中医辛凉甘寒之剂而无效。

咳嗽日渐加重,胸闷痰稠而黄,咽干咽痛,喉痒,声音嘶哑,渴喜热饮,舌苔黄白少津,脉沉细紧。

此乃风寒郁 闭日久化火,寒火内闭,治以辛温散寒,佐以苦寒清肺。

处方:细辛 3g,杏仁 9g,法半夏 9g,陈皮 9g,瓜壳 9g, 枳壳 9g,薄荷 9g,沙参 9g,射干 9g,五味 子 5g,黄 芩 5g,桑 皮 9g,甘 草 3g。服 1 剂即显效,4 剂咽干咽痛、喉痒、胸闷咳嗽诸症消失,再服通宣理肺丸,每次 1 丸,2 次 /d,即告痊愈。
 
咳嗽

咳嗽为肺系疾患的主要证候之一。本证的出现,有外邪侵袭、肺气失宣而发生咳嗽者;也可由于其它脏腑有病,传之于肺脏而为咳嗽。故《素问·咳论》有:“五脏六腑皆令令人咳,非独肺也”之说。

咳嗽的发生有外感和内伤两大类。外感咳嗽由感受外邪引起;内伤咳嗽由于脏腑失调引起。外感风、寒、热、燥等外邪,肺卫首先受病,肺气失宣,上逆为咳嗽。

由于感受外邪的不同,体质的差异,因而临床上可分为风寒、风热、燥热诸咳。他脏有病,累及肺脏所致的咳嗽,诸如脾虚生湿成痰,上犯于肺;肝郁化火,上乘于肺;肾亏不能纳气或肾虚水泛为痰上渍于肺均可发生咳嗽,属于内伤咳嗽。但外感咳嗽日久不愈,肺阴亏耗,肺气不足亦可发展为内伤咳嗽。

咳嗽常见于现代医学上呼吸道感染、支气管扩张症、肺炎、肺结核等疾病。

例-- 俎××,女,38岁,农民。1983年4月6日就诊。

咳嗽遗尿已半月余。患者于半月前因受凉而致咳,经用西药(咳必清、土霉素,肌肉注射链霉素)治疗,咳嗽并非减轻,且渐加重,阵发性干咳愈来愈繁剧,咳时尿出,湿透衣裤、痛苦难忍。

检查:舌质淡红、苔薄黄,脉细微数;

胸透(—),血尿常规均属正常。

诊为膀胱咳。拟肃降肺金、气化膀胱之法。用五苓散加味:

桂枝10g,白术12g,茯苓30g,泽泻30g,猪苓15g党参30g,五味子12g,炙甘草6g。服两剂后溺止咳轻。时隔三月余,该人又介绍一个同案患者,经服上方,依然取效。

按:膀胱咳之症,咳嗽遗尿也,故《素问·咳论》曰:“膀胱咳状,咳而遗尿。”尿者,水液也,其正常代谢要靠肺、脾、肾、三焦、膀胱等脏腑的不同作用而完成。

结合本案与肺和膀胱的功能失常极为密切,因肺为水之上源,膀胱为水之下源,若肺气不行,则膀胱之水不得气化上输于肺,就会引起水液代谢障碍而导致此疾,故用五苓散加党参、五味子、炙甘草,意在健脾益肺,通阳化气,使肺金之治节有权,脾土之转输不息,肾关之开合得宜,膀胱之气化有职,故尿液方能按时而出。

例二 王××,女,49岁,干部。1982年2月15日就诊。

咳嗽矢气周余。患者素有下肢浮肿史,于10天前因体虚着凉而咳,某医投以银翘散加减治之无效,致咳嗽增剧不停,咳时频转矢气,纳食不香,周身乏力,大、小便正常。

检查:舌质淡、苔白,脉沉细:

胸透(一),血常规正常,尿常规蛋白微量。

诊为小肠咳。拟补中益气,培土生金。用补中益气汤加味:

黄芪30g,白术12g,陈皮15g,当归15g,党参20g,柴胡12g,升麻10g,麦冬20g,五味子12g,炙甘草6g。两剂减轻,五剂咳嗽消,矢气止。

按:本病属中医的小肠咳证,故《素问·咳论》曰:“小肠咳状,咳而矢气,气与咳俱矢”。

此案从脉、舌、证分析,其病机应归于中气虚弱,土不生金。宜补中益气、培土生金之法。方用补中益气汤加味,使脾气健运,土生金消,故咳气惧消。

(王海洲)

例三 张××,男,64岁,安阳市街道生产点职工。1979年11月27日来诊。

患者有慢性支气管炎病史十五年,近因感受寒凉之邪而旧病复发,咳喘加剧,经用青、链霉素及啡那根、咳必清、甘草片等药物效果不佳,故来我院门诊求服中药。

证见:恶寒发热,咳嗽喘促,咯吐白痰而粘稠,咽痒,彻夜难眠,口渴不欲饮,纳差,食后胃脘痞闷,小便清长,舌淡红、苔薄白,脉浮紧。

此属风寒袭肺,咳嗽作喘,乃仲景小青龙之方证,故用小青龙汤加味治之,以解散表寒,宣肺平喘。

方用:
麻黄6g,桂枝9g,白芍15g,细辛6g,干姜6g,五味子9g,半夏9g,橘红15g,明党参15g,罂粟壳15g,炙甘草3g。水煎服,每日一剂。

患者服上药六剂,咳喘消失,夜已能寐,诸症消除,病告痊愈。

按:小青龙汤源出于仲景《伤寒论》,是一首解表温里、化饮止咳平喘的代表方剂。

本例患者以此方为主,加入明党参润肺止咳解毒;配伍罂粟壳助五味子敛肺止咳,且敛耗伤之气;橘红与半夏合用逐痰饮,诸药共奏散寒宣肺,化痰平喘之效。余经过数十年临床观察;此方随病情变化加减应用,对于急、慢性支气管炎、肺炎、肺气肿、哮喘等呼吸系统病变,均可收到良好效果。

例四 郭××,女,30岁,安阳县王宁公社于兆大队社员。1981年5月4日初诊。

患者自述病已二月余,日夜不咳,但每于晨起五时左右咳嗽阵作,甚则短气喘促,持续半小时后逐渐缓解。咳前喉痒,干呕,咳后吐出数块白粘痰而觉舒适,饮食、二便均正常。

患者曾在安阳市人民医院检查无异常发现,服“枇杷露止咳糖浆”等20余日未效;故而求治于中医。
余观其精神尚好,舌质淡、苔薄白,按其脉而觉沉细。此乃肾虚不能摄纳肺气所致之“五更嗽”,治以滋阳补肺,化痰止咳。

方用“四神汤”加味治之。
补骨脂12g,吴茱萸9g,肉豆蔻9g,五味子9g,明党参18g,罂粟壳12g,炙紫菀12g,炙枇杷叶12g,炙甘草3g。水煎服,每日一剂。

二诊:患者服上药三剂后早起咳嗽大减,药中肯綮,效不更方,继进三剂痊愈。

按:五更嗽一证,余认为:黎明乃阳气开始萌动之时,由于患者肾阳虚衰,摄纳无权,肺失温养,不司呼吸,气机升降出纳失常,故每于黎明之时咳嗽阵作。
治以“四神汤”为主,温补肾阳,摄纳肺气,辅以明党参、罂粟壳、炙紫苑、炙枇杷叶等敛肺止咳,温润化痰。药证相符,故阳气复,肺气充,其病自愈。随访至今,三年未见复发。

(郭子彬)

例五 周××,女,53岁,农民。1973年元月5日初诊。

半年前患一次重感冒,咳嗽气喘,吐痰不利。经治好转,但未根治。这次突然发生咳嗽,发喘,冷烧,大口吐痰,痰中似血非血如铁锈色,今已七天。曾注射青、链霉素针,吃抗生素药不见好转。

证见:憎寒发热,头痛无汗,咳嗽气喘,吐痰带血丝、色如铁锈水,右胸部隐痛,口鼻干躁,口干发渴但不多饮,夜则不能仰睡,呼吸气促,不思饮食,大便不利,小便发黄。

检查:脉象浮数,舌尖红赤,舌苔白而燥。体温39℃。两肺有痰鸣音。白细胞计数18000/mm3,嗜中性粒细胞80%,胸透:两肺部呈片状阴影。

诊断:咳嗽(大叶性肺炎)

辨证:外邪犯肺,失于宣透,肺卫热盛,灼津损肺,肺络损伤而致咳喘吐痰带血。

治则:宣肺透邪,止咳平喘。方药:银翘散合清肺利痰剂。

处方:金银花15g,连翘15g,桑叶20g,杏仁10g,银杏仁10g,黄芩10g,鱼腥草30g,仙鹤草30g,白茅根30g,桔梗12g,麦门冬20g,北沙参20g,牛蒡子15g,甘草5g。煎服微汗,避风。

元月9日二诊:服药三剂,全身微汗出,发热减轻,体温38.0℃,咳喘吐痰带血减少。思饮食,脉象微数、舌苔薄白而燥,继服。

元月18日三诊:冷热全止,咳喘吐痰大减,痰中不见血。体温37.0℃。脉缓无力。

检查:白细胞计数8000/mm3。嗜中性粒细胞60%。
但头晕,出虚汗。此属邪去肺气不足之故。
处方:北沙参20g,麦门冬15g,五味子12g,百合20g,知母12g,川贝母10g,桔梗10g,陈皮12g,茯苓15g,半夏10g,甘草3克。
连服三剂基本痊愈。

按:此例患者属于冬温,外邪犯肺,失于宣发透表而致邪热化燥,火灼肺金,肺络损伤所致。方用银翘散加减清温透邪,宣肺败毒;加鱼腥草、仙鹤草、白茅根清肺止血;苦杏仁、银杏仁、牛蒡子、桔梗止咳平喘;沙参、麦冬生津保肺。使温邪透发,肺气得宣而获效。又因邪去而肺气未复,故用生脉散、二陈汤、二母丸合用而收功。

(王现图)

例六 楚××,男,11个月,白马寺。1964年4月26日初诊。

母代诉:高烧、气喘、咳嗽、全身出疹子四天。
4月22日开始发烧,25日发现耳边有疹子,由头往下蔓延,下午体温稍退,半夜高烧又起,体温40.0℃,昏迷咳嗽,气喘不能哺乳,病情加重入院治疗。

证见:高热41.0℃,呼吸困难,鼻翼煽动,口唇发绀而干,眼泪汪汪,目赤,疹子色紫,全身满布,面部及胸腹稠密,两足较少,头部汗出,烦躁不安,小便色黄,大便溏、色黄绿。

检查:舌苔微黄,质红绛,脉象洪数而疾,指纹青紫直透命关。

实验室检查:白细胞计数16800/mm3,嗜中性粒细胞82%,淋巴细胞18%。
听诊:两肺有干性罗音,心脏无异常发现。

诊断:咳喘。

分析:麻疹之发,不外内蕴胎毒、外感时邪。本案发烧,目赤、唇干、咽红、音哑、烦躁,出疹色紫红者热毒所盛,肺乃娇脏,火邪所迫,热壅于肺,肺气失降,因而出现呼吸困难,鼻翼煽动,口唇绀等急症,故应急清热毒,宣肺平喘,兼以透疹为法。

处方:麻黄1.2g,杏仁4.5g,生石膏30g,金银花9g,连翘9g,赤芍4.5g,翔羊角3g,牡丹皮4.5g、僵蚕3g,葛根4.5g,玄参6g,甘草2g,竹叶6g为引。一剂,徐服。

4月27日二诊:喘减,呼吸喘促,鼻翼煽动,口唇发绀,疹子全身密布,色紫红,今晨6时稍落,腹热灼手,体温40.5℃。
舌质红绛,脉象洪数,指纹青紫,直透三关。

上方去僵蚕、葛根,加紫草9g。一剂徐服。

4月28日三诊:喘继减,夜间咳嗽,呼吸短促,鼻干,疹转红润呈片状,腹泻三次,量少,小便黄,体温40.6℃,舌质红无苔,脉洪数。
实验室检查:白细胞计数20000/mm3,嗜中性粒细胞68%,淋巴细胞32%。
处方:金银花18g,连翘18g,蝉蜕1.5g,生地6g,玄参6g,牡丹皮6g,知母4.5g,贝母1.5g,羚羊角0.6g,生山药12g,杏仁3g,甘草1.5g。一剂徐服。

4月29日四诊:疹子徐徐收没,呼吸均匀,稍咳嗽,鼻稍干,不欲哺乳,精神较好,大便8次,色黄而稍,小便微黄,体温37.2℃,舌质红、苔白,脉象数。
实验室检查:白细胞计数18600/mm3,嗜中性粒细胞56%,淋巴细胞44%。
处方:金银花4.5g,连翘3g,生地3g,玄参4.5g,生山药9g,知母2.4g,贝母2.4g,杏仁3g,牛蒡子1.5g,甘草1.5g。一剂,徐服。

4月30日五诊:呼吸均匀,口唇微干、色淡红、咳嗽继减,时欲呕,精神困倦,大便三次、色黄,小便黄,疹子收完,体温36.5℃。
舌质红,舌苔根部白,脉数,指纹紫,左气关、右命关。
处方:沙参9g,石斛9g,麦门冬9g,桑叶9g,生地6g,白芍9g,玄参6g,甘草3g。一剂,徐服。

5月1日六诊:微有咳嗽,入睡较差,哺乳尚可,便泻色黄次少,精神佳,舌质淡红、苔根部微厚,脉象数而微洪。
处方:金银花4.5g,连翘4.5g,玄参6g,石斛3g,沙参3g,杏仁3g,贝母2.4g,丹皮3g,麦门冬6g,甘草1.5g,淡竹叶1.5g为引。二剂,徐服。

5月3日七诊:精神好,无咳嗽,哺乳次增,大便一日二次,色黄,小便微黄,体温37.0℃,实验室检查血象正常,一切恢复正常。

按:本案入院病情严重、高烧、喘咳、呼吸困难,鼻翼煽动,口唇发绀,疹子色紫,可知热毒过盛,郁闭于肺,故而出现上证。

用麻杏石甘汤为主宣肺平喘;加金银花、连翘、清热解毒;丹皮、赤芍凉血;玄参养阴;葛根升津液促疹外透;僵蚕除风;羚羊角清肺热;竹叶轻清;甘草和药调中。组成清热解毒、宣肺平喘、凉血透疹之方。

初病险恶,经治疹色由紫转红,似有好转之机,但大热未去,仍需继灭沸腾之火,所以去僵蚕、葛根,加紫草者,意在增强凉血之功。

病势有减,继用沙参、麦门冬、生地、白芍、生山药、石斛等,意在养阴扶正,后用清余热之法,以彻内蕴之热。

治疗重病,要掌握病之进退,热病更为重要,如热毒初彻,严防复灭之火再起,需继续平息。
临床确有病势初减,复而又重,甚至造成危阶者、不可不戒。因而,要细心观察,详病机、审度势,始可掌握进退,收到预期目的。

(景西堃)

结语

咳嗽的辨证施治,首先辨别外感与内伤。外感咳嗽,又有风寒、风热、燥热的不同,可分别应用疏风散寒、疏风清热、清肺润燥等治法。

若风邪入里,内热炽盛,郁闭于肺,则为外感咳嗽之重证。
如例六出现高热、咳嗽喘促,鼻翼煽动,口唇紫绀等重症,用麻杏石甘汤加清热解毒之品而奏效。但此证多见于小儿。

内伤咳嗽治疗,着重以调理脏腑为主。痰湿咳嗽者,治宜健脾燥湿,理气化痰;若肝火犯肺者,治宜平肝泄火,清肺降逆;肺阴不足者,治宜滋肺阴清火。若咳嗽日久,每见肾亏。
例四之五更嗽,用四神丸为主温补肾阳,摄纳肺气,治之而愈。

而例一之膀胱嗽、例二之小肠嗽,皆遵《内经》之旨,效果卓著。膀胱嗽用五苓散加味,以健脾益肺,通阳化气。小肠嗽则用补中益气汤加味,以补中益气,培土生金,皆治病之本而奏效。
 
现在人图方便都会去药店买中成药或抗生素,很少会在家熬中药,等到医院去都是拖严重了
 
雷丰论治咳嗽常用药对探析 江西中医药2009年10月第10期总40卷第322期
★ 朱骏骁 (浙江省象山县第一人民医院 象山315700)

清代名医雷丰,擅长诊治时病,对咳嗽辨证论治积累了丰富临床经验,其中药对应用颇有特色,对现今临床仍有较大指导意义。笔者通过研读《时病论》[1],将雷丰论治咳嗽所拟治法的12个常用药对试以探析以期抛砖引玉。

1 杏仁配淡豆豉

杏仁性微温,味苦、辛,入肺、大肠经;
淡豆豉性寒味辛、甘、微苦,入肺、胃二经。

杏仁苦泄降气止咳平喘,润肠通便;豆豉气味俱降,祛风散热,利水下气散郁除烦。杏仁以宣降为主,豆豉以散降为要。
两药伍用,宣降兼施,共奏宣肺解表、透邪清热、止咳平喘之功效。
此药对雷丰主要用于春温初起及风寒、寒疫、阴暑、秋凉之咳嗽,如辛温解表法



2 杏仁配川贝母

杏仁味辛、苦,性微温,辛能散邪,苦可下气,能通便。温可宣滞,擅长宣降肺气,肺气降则喘咳平,郁滞宣则痰浊除;

川贝母味苦、甘,性微寒,甘以润燥,苦以化痰,寒以清金,专于清热化痰,痰化则咳喘安,热清则肺金宁。

两者伍用,一以治气,一以治痰,寒温并投,润降兼施,气利痰消,喘咳自息。
此药对雷丰主要用于暑咳,如清宣金脏法



3 桔梗配杏仁

桔梗归属肺经,苦辛而平,辛散苦泄,功擅宣肺利咽、祛痰止咳,治咳嗽痰多,无论肺寒、肺热均可应用;

杏仁辛散苦降,长于宣降肺气、平喘止咳。

桔梗以升为主,杏仁以降为要,两药伍用,一升一降,升清降浊,止咳化痰。
此药对主要用于暑咳及春温初起、风寒、寒疫、阴暑、秋凉之咳嗽,如清宣金脏法、辛温解表法。



4 桔梗配苏梗


桔梗辛以入肺,性主升,善于宣肺利咽,止咳祛痰;

苏梗辛而微温,性主降,长于宽胸利膈,温中下气。

两药配伍,一升一降,调畅气机,宽胸理气、宣肺止咳之功增强。
此药对雷丰主要用于冒风之咳嗽,如微辛轻解法。



5 牛蒡子配瓜蒌壳


牛蒡子味辛、苦,性寒,入肺、胃二经,辛能散,苦能降,性寒解热,既可疏散宣透,又能止咳利咽;

瓜蒌壳味甘性寒,入肺、胃、大肠经,既可清化热痰,又能利气宽胸,《本草纲目》曰本品“能降上焦之火,使痰气下降也。

两药伍用,宣降结合,清利同施,使新邪伏气均透达矣。肺气宣、肺热清,则咳嗽可止。
此药对主要用于暑咳及冒风、风热、风温、冬温之咳嗽,如微辛轻解法、辛凉解表法、清宣金脏法等。



6 紫菀配款冬花


紫菀辛甘苦温,甘润苦泄,温而不燥,润肺下气,化痰止咳,为化痰止咳之要药,无论肺寒肺热,均可应用;

款冬花辛甘温润,温而不热,辛而不燥,甘而不滞,为润肺化痰止咳之良药,凡一切咳嗽属于肺病者,不论外感内伤,寒热虚弱,皆可施用。

紫菀长于化痰,冬花长于止咳。两药均入肺经,药性功效相似,属于相须配对。
此药对雷丰主要用于秋燥干咳,如温润辛金法。



7 紫菀配百部


紫菀、百部皆为肺经要药,前者辛散苦降,祛痰作用明显,偏于化痰止咳;后者甘润而平,偏于润肺止咳。

两药配伍,相得益彰,共奏降气祛痰、润肺止咳之功效。其特点在于化痰中寓润肺之意,润肺中又不碍祛痰,故无论新久虚弱之咳嗽均可选用。
此药对雷丰主要用于秋燥干咳,如温润辛金法。



8 薄荷配蝉蜕


薄荷味辛,性凉,功擅疏散风热、清利咽喉。李时珍曰:“薄荷入手太阴、足厥阴,辛能发散,凉能清利,专于消风散热。

蝉蜕味甘,性寒,入肺、肝二经。李时珍曰:“蝉乃土木余气所化,其体轻浮,其气清虚。故其主疗,皆一切风热之证。

两药参合,相互为用,升散之力倍增,共收散风热、利咽喉、行肌表、透斑疹、祛风、止痒、止咳之效。
此药对主要用于风热咳嗽、风温咳嗽及冬温咳嗽,如辛凉解表法



9 冬桑叶配枇杷叶

雷丰指出:“夫人身之气,肝从左升,肺从右降,今肺被暑热所烁,而无降气之能,反上逆而为咳矣。
故佐桑叶以平其肝,弗令左升太过;杷叶以降其肺,俾其右降自然。升降如常,则咳逆自安谧矣。”

肺气上逆则为咳,而人体一身的气机升降均由肺肝所主,故两药伍用,平肝降肺,升降和谐,则咳嗽自平。
此药对主要用于燥咳及暑咳,如清宣金脏法、清金宁络法



10 麦冬配元参


麦冬味甘、微苦,性微寒,入肺、心、胃经;

玄参味苦、甘、咸,性寒,归肺、胃、肾经。麦冬色白入肺,善于清心润肺,养胃生津,解烦止渴;玄参色黑入肾,长于滋阴降火,软坚散结,清热解毒,清利咽喉。

两药配伍,一肾一肺,金水相生,养阴生津,润燥止渴。
此药对主要用于燥咳痰粘、燥气化火、喉痛咳红及久咳肺肾并亏,如清金宁络法、金水相生法。

11 生姜配半夏


生姜、半夏性味相同,均具和胃、降逆、止呕、化痰之功。

两药配伍,协同为用,半夏以降逆止呕为主,生姜以温胃止呕为辅,且温肺散寒、化痰止咳,以见“佐”效;半夏燥湿化痰、降逆和胃,“使”意显见。两药各兼多职,堪称配伍一绝。
此外,半夏乃有毒之品,配生姜既能制半夏之毒,还可增半夏止呕之功效,故又属相畏配对。
此药对雷丰主要用于痰湿咳嗽,如加味二陈法。


12 半夏配陈皮


半夏味辛性温,体滑性燥,功擅行水利痰、燥湿化痰、消痞散结、降逆止呕;

陈皮又称橘皮,味辛而苦,其性温和,长于理气、调中、燥湿、化痰。《本草纲目》云:“橘皮,苦能泄能燥,辛能散,温能和。其治百病,总是取其理气燥湿之功[。

两药均入脾、肺二经,两者合参,相互为用。
半夏得陈皮之助,则气顺而痰自消;陈皮得半夏之辅,则痰化而气自下。湿去痰化,气机通畅,则咳嗽自除。
此药对主要用于痰湿咳嗽,如加味二陈法。



参考文献

[1]清·雷丰.时病论[M ].北京:人民卫生出版社,1964.

[2]明·李时珍.本草纲目[M ].北京:人民卫生出版社,1982:

(收稿日期:2009-06-22 责任编辑:李丛)
 
最后编辑:
3例咳嗽案白苔误辨分析_章新亮
★ 章新亮 (江西省鄱阳县人民医院中医科 鄱阳333100)

白苔常辨为寒证,其实亦不尽然,临床须和滑与涩燥、口渴不渴等症合辨,才不致误诊。今掇拾验案三则以飨同道。

案1.汪某某,男,34岁,2002年9月就诊。

从事烹调行业,遇油烟易发咳嗽。近因空调屋内打麻将,遂发咳嗽、气逼、胸闷痰少,舌质红苔白腻脉细紧。
今值夏秋之交,疑为寒湿阻肺所为
处方:藿香15g,厚朴5g,薏苡仁30g,苏梗15g,香薷12g,鱼腥草20g,僵蚕15g,浙贝母10g,炙麻黄10g,杏仁10g,法半夏15g,亭苈子15g,茯苓皮30g,六曲10g。5剂。

服至2剂时感觉气逼而喘加甚,自觉气涌于咽,梗塞不舒,用西药解痉平喘方舒一时,察舌苔虽白,然表面不光滑,并带糙,口渴欲饮水,

于9月2日复诊,原方去香薷、苏梗加石膏30g、黄芩10g、芦根30g、麦冬20g,3剂,服后症状明显改善,已无气逼梗塞感。

9月5日再诊,舌质转红,舌苔转黄,脉细滑。原方再加天浆壳12g、桔梗15g、旋覆花15g(包),5剂得瘥。

按:此案患者咳喘,初现寒湿阻肺,肺气不宣,又夏秋之交,在空调屋内打麻将,舌苔白腻,误为寒湿阻肺,用芳香宣化法不效,后察之舌苔见白腻而表面粗糙,咽梗,口渴,转用滋用清热降气药获效。



案2.黄某某,男,72岁

病发于2003年12月份,交冬,气候多风寒雨水之季,发咳嗽,干咳少痰,咳声频频,稍有鼻塞,舌质淡红,苔中白滑,脉濡缓。
初辨为风寒束肺,肺气不宣,痰湿内恋,投茯苓桂枝汤合荆防败毒散。
处方:
桂枝10g,杏仁10g,苏叶10g,荆芥6g,前胡10g,法半夏12g,云苓12g,柴胡10g,防风10g,浙贝10g。3剂,

咳嗽仍频,干咳少痰,舌苔中白滑,脉濡。后思《温病条辨·三十八条》曰:“太阴伏暑,舌白口渴无汗者银翘散去牛蒡元参加杏仁、滑石主之”,方觉之属伏暑温证夹湿,虽属冬季仍予淡渗与清透润肺,处方:桑叶10g,银花15g,连翘10g,马勃6g(包),薏苡仁30g,百部15g,

旋覆花15g(包),紫菀12g。3剂。症状明显改善,守方3剂再服得瘥。

按:患者舌苔白滑,辨为风寒束肺,用茯苓桂枝甘草汤合荆芥防败毒化裁,以温肺化痰合宣肺解表,药后咳嗽仍频,后辨其伏暑所为,改用淡渗滋润之剂,使湿温之邪从小便而去,表证得解,故病得瘥。



案3.凌某某,男,6岁

患咳嗽,反复1个月,用西药抗炎及中药止咳不瘥。患儿就诊时,亦未见其咳嗽,无流涕及感冒症状,察舌红苔薄白,脉浮紧,作风寒袭肺,余邪不解
予辛温透邪,润肺化痰法,暂拟止嗽散化裁
处方:荆芥6g,薄荷5g,防风9g,百部15g,前胡12g,桑叶10g,紫菀12g,浙贝10g。5剂,

咳嗽如故,夜咳剧,观患儿咳而不频,其母曰其咳时剧,咳甚则似有气逆不转,舌苔薄白滑,脉滑偏数,系痰热壅肺,肺气不宣,寒热错杂,表有寒里有热,拟投麻杏石甘汤化裁,

处方:
代赭石15g(先煎),百部15g,前胡12g,苏子10g,亭苈子10g,鱼腥草20g,僵蚕10g,焦三楂10g,麦门冬10g,黄芩10g,生石膏20g(先煎),紫菀12g,蜈蚣1条(先煎),薏米仁18g,杏仁8g,南沙参10g,陈皮10g,5剂,

咳嗽明显好转,再服5剂得瘥。

按:本案初囿于舌苔薄白滑,以风寒表证,余邪恋肺,肺失清润,投止嗽散化裁无效,
后细辨患儿咳不频,咳时剧,甚则气逆不转,辨为痰热阻肺,肺失清润、疏降失调,投滋润、清热降气化痰而获效。

(收稿日期:2006-11-27)
 
江西中医药的黄利兴老师,看过他的一个讲座,他对小儿咳嗽,特别重视“闻诊”,对咳嗽的声音有特别研究。
也就是听小孩的咳嗽的声音,他说,自己经过五年的临床辨别,听小孩的咳嗽声音,就基本可以判定病情了。(北中医的张葆春老师,他也曾经说过,,在小孩走进诊室门口咳嗽时,已经基本可以判定小孩的证候病情了)

11111.png


2222.png
 
黄利兴治疗小儿咳嗽概要

★… 方涛 1… 黄利兴 2*(1. 江西中医药大学 2014 级硕士研究生 南昌 330006 ;2. 江西中医药大学 南昌 330006)



咳嗽是儿科常见病、多发病。小儿体质稚阴稚 阳,发病容易,传变迅速,临床上易由外感咳嗽发 展为肺炎喘嗽,甚至发展为心阳虚脱的危重证候。

因此,在咳嗽的初期,对咳嗽病因、病位、病机、病势进行准确判断并给予有效的治疗是十分关键的。

黄利兴副教授从事中医临床、教学、科研工作近 20 年,临床擅长治疗儿科疾病,对小儿咳嗽、哮喘大有心得,现将黄老师治疗小儿咳嗽的经验介绍如下。

1 诊断特点

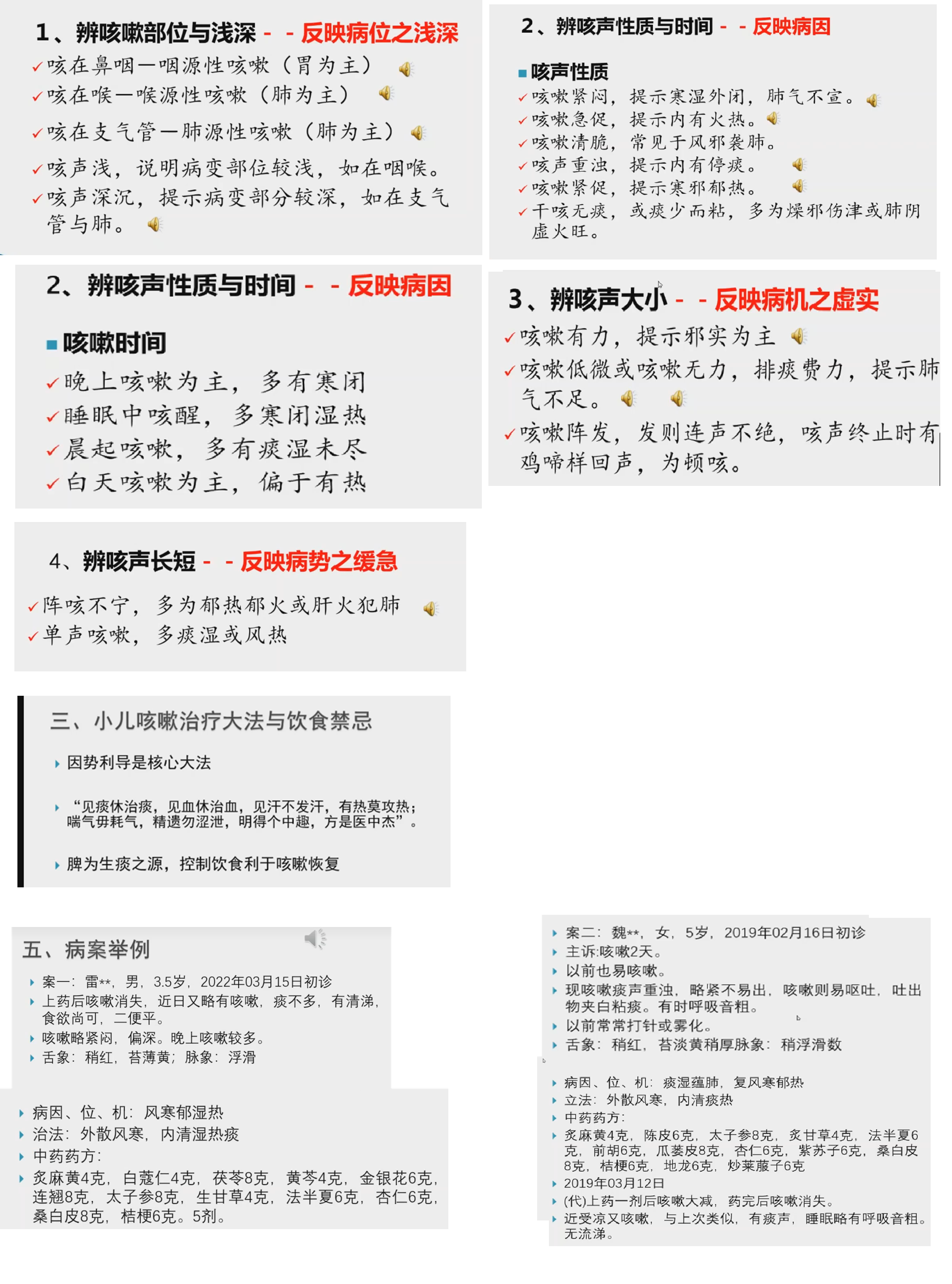
重视辨听咳嗽声音


听小儿咳嗽的声音特征 突出了本症鉴别,能形象的反映疾病的病位、病因、 病机及病势转归,能有效的指导临床辨证用药。

例 如听咳声深浅,可辨咳嗽的部位 :

病变部位如在咽喉,咳声较浅 ;

病变部位如在肺,咳声较深。

咳声紧促,提示咳嗽的性质 :

咳嗽紧闷,提示寒湿外闭, 肺气不宣 ;

咳嗽紧促,提示寒邪郁热 ;

咳嗽急促, 提示内有火热 ;

咳声清脆,常见于风邪袭肺 ;

咽痒则咳,多为伤风 ;

咳声重浊,提示内有停痰。

咳声有力无力,提示病变的虚实 :

咳嗽有力,提示邪实为主 ;

咳嗽低微或咳嗽无力,排痰费力,提示肺气不足。

所以,在临床上对于 1-2 岁的小儿咳嗽,黄老师都会要求家长用手机录制咳嗽的声音,并鼓励 小儿现场咳嗽,从而准确的把握当前的病机。



重视发病过程…

探究咳嗽的病史,可以反映病情发展的倾向。通常情况下咳嗽的发病多有以下两种情况 :

第一多由外感诱发。小儿形体未充藩篱疏薄,卫外不固,易为外邪所侵,肺气失宣而咳。肺气失宣,皆因邪束,治法当以宣为主,开宣肺气,因势利导,驱邪外出,肺部气机恢复,不止咳而咳自止。虽说外邪有六淫之分,然而临床上常见是风寒与风热。治之当分辛温解表、辛凉解表,如止嗽散与桑菊饮加减,然临床上小儿外感寒热夹杂亦不少见。治之多寒温并用、辛温辛凉杂投。常谓“非辛温无以透表,非辛凉无以解表热”。

例如 寒包火的咳嗽,麻杏石甘汤的运用。

第二痰浊内生,贮肺作咳。发病初期,大多患儿给予输液治疗,部分咳嗽表邪内陷,寒湿聚肺生痰,致使肺气不得通畅,因而引起咳嗽加重,日久不愈,耗伤正气,更易感外邪,致使咳嗽屡作,甚至形成肺炎。因此在临床治疗过程中,不仅应辨证明确,更应结合小儿咳嗽的病史、病因、病位、病机选方用药。

2 治疗特点

2.1 化痰不忘健脾消食行气…


小儿脏器娇嫩,脾常不足,易为乳食,生冷炽热所伤。而易形成积滞, 积滞既成,一则阻碍脾胃气机,继而影响其受纳运化功能,久之脾虚不运,聚湿生痰 ;二则积滞日久生热,灼津为痰,痰积互结。痰既成,咳嗽乃作。

又由于小儿肺常虚,故六淫之邪常作为诱发因素,引动痰饮,使痰阻气道,气机不利发生咳嗽。脾土肺金,为母子之脏,“脾为生痰之源,肺为贮痰之器”。

小儿脾常不足,易生积滞,因而健脾运脾、消积导滞、子病治母、杜绝生痰之源就成为小儿咳嗽的重要治疗原则。

例如在临床上我们经常看到家长因担忧小儿少吃而强行喂食,或者在喂食过程中小儿边看动画片养成口中含饭的习惯,造成小儿积滞,通常表现为无明显诱因腹痛,晚上目合则汗,大便偏干、偏臭,故在临床中常加健脾消食之药如 山药、山楂、槟榔,炒鸡内金等。



2.2 清热不可过于苦寒…

钱乙《小儿药证直诀》 言 :“脏腑柔弱,易虚易实,易寒易热。”


《临证指 南医案》言 :“微苦以清降,微辛以宣通。”苦寒败胃,易损伤阳气,小儿生机蓬勃,肺本娇嫩,故对小儿咳嗽的清热的苦寒药及用量均须谨慎,如黄连之类。对于痰热咳嗽,黄老师喜用甘寒之品,如桑白皮、瓜蒌皮、连翘之类。

3 煎服特点

解 表 药 宜 急 火,煎 的 时 间 不 要 太 长,一 般10-15 分钟左右。由于小儿药量较少,黄教授一般让家长蒸药,大约 100mL 左右,分 2 次服用,此法不但方便,而且能控制火候和药量。但是这只是一般原则,临床上应根据小儿特殊的生理和病情灵活调整。


4 病案举例

案例一,患儿徐某,男,3 岁,2014 年 3 月 28日就诊。


主诉 :反复咳嗽 1 年余。2 月份受凉后开始咳嗽,偶咳,无痰,鼻塞流涕,无恶寒发热,家长未作处理

.3 月 20 日症状加重,咳嗽频繁,有痰声,咳黄脓痰,至江西省中医院行相关治疗后,诸症缓解。

3月 22 日发热,37.7°。于南昌市某医院点滴消炎药,药后热退,咳嗽反复发作。

刻下 :咳嗽,阵咳,部位偏深,咳有痰声,重浊,咯白色浓 粘痰,咽中异物感,无咽痒,晨起喷嚏较多,无恶寒发热、鼻塞流涕,口不干,食欲可,睡眠可,二便平。

舌淡红、苔薄黄 ;脉寸浮,略滑。

辨证为肺中 湿热生痰未尽。

处方杏仁汤加减。药 :桑叶 10g,茯苓 15g,薏苡仁 15g,冬瓜仁 10g,连翘 10g,桃仁6g,生甘草 4g,瓜蒌皮 10g,杏仁 8g,桑白皮 10g, 桔梗 8g。服 7 剂。水煎服,日 1 剂,分 2 次,饭后服。 服药后咳嗽明显缓解。

按 :由于患儿起病病史较长,长期给予输液治疗,导致病邪内陷,寒湿停于肺中,病久湿中郁热,湿热生痰。咳嗽,阵咳,部位偏深,痰声重浊说明病位在肺,病因主要为湿热生痰 ;舌淡红,苔薄黄 ; 脉寸浮,略滑说明有痰热,外略有风寒,用杏仁汤清肺中湿热痰,佐以桑白皮、瓜蒌皮清痰热,桔梗宣肺解表。



案例二,

患儿熊某,女,3 岁,


2014 年 12 月 9 日就诊。主诉 :咳嗽 3 天。4 天前因受凉开始鼻塞,流清鼻涕,打喷嚏,后食煮梨子,第 2 天开始出现咳嗽,咯痰量少,遂至儿童医院就诊,给予鱼腥草、 桔贝合剂,无明显缓解,故就诊中医。

现症 :流清涕,量多,打喷嚏,咳嗽,咳声偏深,有痰,不易咳出,无恶寒发热,无汗出,口干,饮水少,食欲差, 睡眠欠佳,易醒,夜寐可闻及喉中痰鸣音。大便 3-4天 1 次,干结呈羊屎状,难解,甚则肛门出血,小便色稍黄。

舌尖偏红、苔白略厚,指纹浅,欠流利,左脉略紧。辨证为肺中痰湿郁热,外受风寒,兼有积热。

处方 :三拗汤合二陈汤加减。药 :炙麻黄4g,杏仁 5g,胆南星 5g,化橘红 8g,茯苓 8g,炒枳壳 4g,焦山楂 8g,炙甘草 2g,5 剂。隔水蒸 30 分钟, 日 1 剂,分 2 次,饭后服。服药后咳嗽明显缓解。

按 :患者流清涕,打喷嚏,咳嗽,说明肺经外有风寒 ;咳声偏深,有痰,不易咳出,夜寐可闻及喉中痰鸣音,表明肺中有痰湿 ;口干,小便色稍黄考虑有痰湿郁热,素食欲差,大便 3-4 天 1 次,干结呈羊屎状,难解,说明小儿阳明有积热。三拗汤祛肺经风寒,二陈汤法半夏改胆南星清痰热,兼用焦山楂健脾消食。

(收稿日期 :2015-09-11)编辑 :王河宝

=========

案例一:

谢某,男,1 岁,2013 年 3 月 20 日就诊。


咳嗽 3 天,部位较深,咳声略紧,痰声明显,痰不易出,无喘,晚上咳甚,阵咳,偶咳甚则呕,呕出白色痰液,鼻塞,流清涕,无发热,近期食欲下降,平素入睡易汗出,大便干、臭,小便平。

舌淡红,苔平,脉浮。

辨证为痰湿蕴肺,外略有寒。

治以杏苏散加减: 杏仁4g,紫苏叶 4g,法半夏 4g,陈皮 4g,枳实 4g,桔梗 4g, 茯苓 6g,炙甘草 3g,炒山楂 6g。

服药 5 剂,咳嗽明显缓解。

按: 本证以咳嗽痰声明显较深,略紧,痰不易出说明肺中有湿痰,略有风寒犯肺。痰湿上迫于肺,肺气不疏,则喉中痰鸣; 痰湿迫于胃,则作呕,用杏仁、法半夏、陈皮偏于入肺经,燥湿化痰止咳; 因为风主疏泄,寒性凝闭,所以现鼻塞,流清涕,痰不易出,用紫苏叶解表散寒。近期食欲下降,平素入睡易汗出,大便干、臭,说明素体稍有食积,用炒山楂消食化积。



案例二:

陈某,女,8 岁,2014 年 9 月 22 日就诊


半月前开始咳嗽,咳声偏浅,偏重,无痰声,有时阵咳,咽痒不痛,咽喉有异物感,喜清嗓,白天咳嗽多, 鼻塞,有时晚上鼻涕多,晨起喷嚏多,食欲欠佳,挑食,荤多,喜冷食,大便 2 ~ 3 日一行,干结,成粒状, 睡眠欠安,小便利。
咽淡红,未见滤泡。

舌尖略红, 苔后部略黄,脉左寸浮、稍细。
辨证为上焦湿热,现伤风。

治以温胆汤加减:
炒枳壳 8g,竹茹 10g,陈皮 g,茯 苓 10g,法 半 夏 6g,炙 甘 草 3g,桔 梗 8g,荆芥 8g后下 ,钩藤 8g后下 ,黄芩 3g,紫苏梗 6g。

服药 3 剂,咳嗽明显缓解。

按:
咳声偏浅,咽喉有异物感说明病位在上焦;
咳声偏重,咽喉有异物感,喜清嗓,平素喜荤食说明病因主要为湿热痰,喜冷食,大便干结,成粒状,睡眠欠安,舌尖略红,苔后部略黄,说明以痰热为主。
鼻塞,鼻涕,喷嚏,寸浮说明外有风邪。
温胆汤加黄芩清上焦的痰湿热,佐以荆芥祛风解表。



案例三:

徐某,男,8 岁,2015 年 3 月 28 日就诊。


反复咳嗽一月余,现咳嗽有痰声,咳深、重浊、阵咳,咯白色浓黏痰,咳甚则面红,无咽痒,无恶寒发热、鼻塞、流涕、打喷嚏,口不干,饮水量不多,平素喜食荤食,食欲可,近食欲下降,睡眠可,二便平。

舌淡红,苔薄黄,脉寸浮、略滑数。

辨证为肺中湿热久蕴,生痰,化 热。

治 以 杏 仁 汤 合 千 金 苇 茎 汤 加 减:
桑叶10g,茯苓 15g,生甘草 4g,薏苡仁 12g,冬瓜子 10g,连翘 10g,桃仁 6g,瓜蒌皮 10g,杏仁 8g,桑白皮 10g, 桔梗 8g。

服药 3 剂,咳嗽明显缓解。

按: 平素喜食荤食,表明体内素有湿热,本证咳嗽咳深、重浊、有痰声、阵咳、咯白色浓黏痰,说明肺中有湿热生痰; 无
恶寒发热、鼻塞、流涕、打喷嚏说明咳嗽无明显外因;
咳甚则面红,舌淡红,苔薄黄,脉略滑数,考虑有痰热蕴肺。
杏仁汤清肺中湿热,配伍薏苡仁,冬瓜子,桃仁,桑白皮,瓜蒌皮清肺中痰热。
 
最后编辑:
后退
顶部