• 从2021年4月起,论坛网上药店重新开放!详情查看
  • 从2023年10月10日开始,华夏中医论坛启用备用域名tcmbe.com 详情查看
  • 关于论坛电子书等资源下载权限的说明!详情查看
  • 论坛官方2000人QQ群,欢迎加入!详情查看
  • 对所有可能涉及版权的资源,论坛均不再公开展示!详情查看

临证心得 我和糖尿病

梦回杏林老师,你好,在论坛看到你的一篇关于湿热伤害血液的链接,对我很有用处,想细细看,结果找不到了,你能不能把它复制到这里来,麻烦你了!
 
其实按照中医思路来看糖尿病 主要还在脾的功能低下的问题 古人是把现在咱们说的胰脏归入到脾的功能里面的 所以随着年龄的增长 再加上原本的身体问题 五脏功能越来越差也是必然的 我记不清楚是朱丹溪还是薛礼斋医案里面有个调理八十岁左右的老人的例子 是用人参白术熟地当归芍药陈皮做汤药 用黄连姜炒过和炒面做丸 长期用汤药调理 丸药是间断的有需要时服用 经过一年半的调理 老人精神如壮年 你可以参考一下
 
梦回杏林老师,你好,在论坛看到你的一篇关于湿热伤害血液的链接,对我很有用处,想细细看,结果找不到了,你能不能把它复制到这里来,麻烦你了!
  
  好的,举手之劳,不麻烦。
  我也没有文字格式版的,原文是图片,如下:


1.jpg


2.jpg


3.jpg
 
  
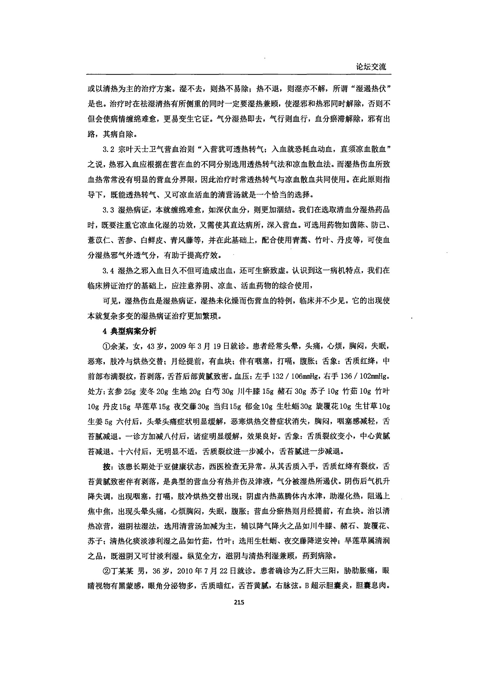
还有一篇论述湿热伤血理论及其案例的论文,一并传上来供参考:

《气分湿热兼血分瘀热之湿热伤血理论研讨与病案举例》

1.jpg




2.jpg


3.jpg


4.jpg

 
其实按照中医思路来看糖尿病 主要还在脾的功能低下的问题 古人是把现在咱们说的胰脏归入到脾的功能里面的 所以随着年龄的增长 再加上原本的身体问题 五脏功能越来越差也是必然的 我记不清楚是朱丹溪还是薛礼斋医案里面有个调理八十岁左右的老人的例子 是用人参白术熟地当归芍药陈皮做汤药 用黄连姜炒过和炒面做丸 长期用汤药调理 丸药是间断的有需要时服用 经过一年半的调理 老人精神如壮年 你可以参考一下
是的,糖尿病是脾的功能低下的问题,有人经过中药物的调理,能恢复健壮,这样的人很少的,我见过。我没有这样的福报。不敢想这样的好事轮到自己身上。而且我也不算努力,自律精神也不是很强大,所以血糖依然高。从今年起,决定多喝一些汤药,努力使自己变得结实一些。

不知为何,一直血压偏低,觉得我应该不会是营养不够,以前我不太注意饮食。如今因为身体比别人虚弱,我注意到了,每天早上都有吃一个鸡蛋,中午,也有肉或鱼相伴。

今天晚上睡下了,却不能入眠,才起床打开电脑的,看来明天又要喝滋阴凉血补血的汤药了。
 
最后编辑:
脾主肌肉四肢,健脾的灵丹妙药是坚持中低强度的有氧运动锻炼。
 
是的,糖尿病是脾的功能低下的问题,有人经过中药物的调理,能恢复健壮,这样的人很少的,我见过。我没有这样的福报。不敢想这样的好事轮到自己身上。而且我也不算努力,自律精神也不是很强大,所以血糖依然高。从今年起,决定多喝一些汤药,努力使自己变得结实一些。

不知为何,一直血压偏低,觉得我应该不会是营养不够,以前我不太注意饮食。如今因为身体比别人虚弱,我注意到了,每天早上都有吃一个鸡蛋,中午,也有肉或鱼相伴。

今天晚上睡下了,却不能入眠,才起床打开电脑的,看来明天又要喝滋阴凉血补血的汤药了。
糖尿病可以直接灸关元治愈。我的岳母今年92岁,前年直接灸关元十天,每天三小时,十多年的糖尿病治愈了。
 
  
还有一篇论述湿热伤血理论及其案例的论文,一并传上来供参考:

《气分湿热兼血分瘀热之湿热伤血理论研讨与病案举例》

浏览附件106632



浏览附件106633

浏览附件106634

浏览附件106635
好的资料,看着过瘾,谢谢你的资料。以前我听吴鞠通的温病条例,18.19,20集关于斑疹的形成等理论,集合自己的病症,如同拨开迷雾。上面的资料要多看几次。方能入脑。
 
糖尿病可以直接灸关元治愈。我的岳母今年92岁,前年直接灸关元十天,每天三小时,十多年的糖尿病治愈了。


糖尿病就像一张大网,一旦撒下去,大都是终身吃药,越吃越坏,都在网中挣扎。
想你的前辈成为漏网之鱼,逃脱出来,是极少的有福之人。恭喜你家前辈,
我能够一直不吃降糖药的,已经很庆幸了,不敢奢望恢复如初......
 
这是很早以前在论坛复制下来的好文章,今天在文档中重新看到,便又复制到这里来,利于自己和其他人观看参考。

杏园春晓

本人在已出版的《经方修习日记》中,曾有一篇对糖尿病有所论及,篇名“糖尿病是怎么回事”,于今看来,意犹未尽。按文章所述试制的治疗糖尿病的专药“三降丸”,取降脂、降糖、降浊之意,试用后,效果只算差强人意,糖尿病患者服用后,身体逐渐得到调理,血糖多数能慢慢降下来,但降糖的效果要3、4个月,甚至半年以后才能显现出来,除非是特别信任的人,否则谁有这个耐心吃此药丸?不过,此丸减肥的效果到也不错。随着自己对糖尿病的认识逐步深入,我对“三降丸”治糖尿病已不能满意,结合最新的认识,再创一方,与“三降丸”结合治疗糖尿病,效果甚佳。于此将心得与大家分享。
一、糖尿病之病理:
糖尿病非一日而得之,是内外之邪与身体正气相博,正消邪长,到一定程度而表现出来的慢性疾病。中医各家认为,阴虚燥热是糖尿病的主要病机,三多一少是糖尿病的主要症状表现。这类病人本是多食少动,营养过剩,过食之饮食与过剩营养皆化为浊,以中医的观点,浊中有湿,浊积于五脏与经络可化为痰,痰久则血瘀,痰湿瘀积聚则影响气血的运行,营养的输布。化热化燥是正邪相博过程中的现象,如果长久得不到改善,身体正气受到损伤,就会造成气虚;阳为气之渐,气虚日久则发展为阳虚;正邪相博化热化燥而伤阴,久则阴虚;气阴两虚,无以化血,自然血虚。所以,以中医来看,糖尿病的前期多浊热,后期多虚,包括气阴两虚,阴阳俱虚。西医所谓胰岛B细胞功能受损,是胰岛B细胞失养而失去了作用;胰岛素抵抗是浊瘀积于细胞内外或细胞失养,营养传递受阻或细胞功能受损不能与胰岛素对接造成的。所以,糖尿病人的病因可以概括为虚、浊、瘀三个字。虚包括了气虚血虚阴虚阳虚,浊包括了湿浊痰浊血浊,瘀包括了痰瘀血瘀。
二、糖尿病之治则
糖尿病的治疗,中医是扶正祛邪,标本兼顾,恢复身体正常功能为主。西医是针对血糖、尿糖超标,营养缺乏,改变指标和症状为主。
现代糖尿病以2型为主,糖尿病人求治者,多是经过中西医药物治疗后,三多症状不明显,而尿糖、血糖高于正常范围的人。西医输液方法与降糖西药的出现,使糖尿病理过程发生了很大的变化,症状也有很大不同,中医辨证也应随之而变,不能生搬硬套。输液使糖尿病人肌体营养缺乏的情况得到缓解。降糖西药可以补充胰岛素,一定程度解决脾运化功能不足的问题;可以增强细胞对胰岛素的敏感性,减轻细胞对营养吸收的阻碍;可以使用抗生素,感少病人感染与发热。如此一来,病人阴虚燥热,三多一少的情况得到较好的控制,这些糖尿病人不但不瘦,反而是肥胖者居多。以此来说,西医功不可没。但西医的这种治疗治标未治本,只是推迟了病人的病程而已,病人的痰湿瘀没有驱除,身体细胞生存的外环境没有改善,时间长了可能会更加恶化;因依赖药物帮助,身体细胞与脏腑功能没有改善其至可能退化。糖尿病后期病情普遍恶化和并发症增多就是这种治疗没有到位的原因。
中医治病求本,治疗糖尿病的办法是去瘀化浊,扶正补虚。虽然经现代医疗,糖尿病人的症状发生了很大变化,但虚、浊、瘀的病因仍在,现中医各家把糖尿病进行分症治疗,各有不同,较典型的分法是:阴虚火旺型、气阴两虚型、阴阳俱虚型、燥热伤津型和瘀血阻络型。实际上很少有病人是单一的某种类型,基本上是多型相杂,所以分型治疗实际难以做到,效果亦不佳。糖尿病人症状很多,但根本是虚、浊、瘀。化热化燥是正气与瘀浊相博的现象而已。况现今病人经现代医学治疗,热燥现象已不多见。根据这个共性,采取扶正补虚、祛瘀化浊、滋阴清热等法,拟定一个糖尿病的基础治疗方是完全可行的。



三、处方:
黄连、黄柏、西洋参、三七、苍术、白芥、麻黄、附片、细辛、干姜、乌梅、葛根、菖蒲、水蛭、僵蚕、白术、牡蛎、玄参、制首乌,甘草。制成水滴丸,7克一包,取名“清糖丸”。服用方法:一次服一包,一日三次。
四、用药依据
黄连;清热燥湿降烦健胃,色黄属土,染着持久,可清解郁热,持久用力。《名医别录》:微寒,无毒。主治五藏冷热,久下泄澼、脓血,止消渴。用为主药。
黄柏:清热燥湿,泻火解毒,能除骨蒸清虚热。体轻,作用部位相对黄连来说,为身体外围,入于下焦与肢干,与之相互补充。可清水中之浊。
西洋参:补气生津,且无人参助热之嫌,故选之。
三七:有参之气,故兼能益气。选之补血活血、化瘀,
苍术:益气除湿。施今墨云:用苍术治糠尿病是取其“敛脾精、止漏浊”的作用。
白芥子:白芥子,味极辛,气温,能搜剔内外痰结,及胸膈寒痰。朱震亨云:痰在胁下及皮里膜外,非白芥子莫能达。故主用之去痰。
麻黄:轻可去实。《本经》:主中风破坚积聚。《日华子本草》:通九窍,调血脉。糖尿病为全身性肌体组织功能性损伤,邪气盈塞,麻黄清轻可达全身,去邪(利水、去湿、破积、散结)扶正。但非用于发汗,量不宜大。
附片:点燃水中之火,激发细胞活力,扶阳化阴。
干姜:扶助脾阳,助中焦运化,兼于此方中制黄连之苦寒败胃。
乌梅:生津止渴,扶助肝阴,敛肝止盗泄,清浮热郁热,止虚热烦渴,..《本经》:主下气,除热烦满,安心,肢体痛,偏枯不仁,死肌。《本草图经》:主虚劳瘦赢。故可养肝、柔筋、止浮热、止渴生津。此用之有助于功肌体功能恢复,并可统诸药,缓和药力对身体的损伤,使寒不太凉,热不化火。
葛根:升津止渴,升清降浊,清利头目,神清方能气爽。
菖蒲:能起阴气,除浊升清,开窍醒神,与葛根共力。
水蛭:久病必瘀,水蛭为化瘀之力药。
僵蚕:可化痰解痉、搜风散结,清热解毒、燥湿。可行走全身清理风痰,去邪而不伤正。
白术:健脾除湿,助中焦化运。
牡蛎:张元素曰:壮水之主,以制阳光,则渴饮不思,故蛤蛎之类能止渴也。 《本草经疏》: 解少阴之热,而能敛涩精气。《名医别录》:除留热在关节荣卫,虚热去来不定,烦满;止汗,心痛气结,止渴,除老血。《本草纲目》:化痰软坚,清热除湿。其:止渴、化痰、敛精、清热、去烦、除湿等于糖尿病治疗有诸多针对性。
玄参:味苦而甘,苦能清火,甘能滋阴。能入肾经,但尤走肺脏,故能退无根浮游之火。玄参还能消瘰疬结核,瘰疬结核属于火与痰结,《本草正义》:玄参,禀至阴之性。痰火结遇至阴之气就能化,而且玄的苦味又有发破作用。糖尿病患病常见气滞痰结,结而化火,用玄参则佳。
制首乌:养血补肝,滋而不腻。
甘草:益气补脾,和药。



五、方解:
宏观描述:恢复脏脏正常运行与气血流通是治疗的准则,糖尿病人基本上是全身性功能障碍,因受寒热湿浊瘀等外邪的阻滞,气血运行不畅,各器官失养功能受损。但因病久而气血衰弱,没有去邪之力。所以一要补虚,脾胃是后天之本,补虚的关键是恢复脾胃功能,其次才是补气血。二要振奋阳气,鼓动生理机能以去邪。第三是疏通气血,气血不到,何以去邪。第四是与去邪之药共力驱邪。第五是敛气固精以复元气。所以用药上以附片、干姜扶助脾阳,加西洋参、白术、甘草益气健脾,补虚除湿,运化中焦。附片水中真火,走而不守,可达全身,点燃全身细胞之活力;麻黄、附片、细辛共用,可通全身之阳气,使病人重复生机,驱逐阴邪。用乌梅,黄连、黄柏清热敛火,以制其热,正邪相博必然化热,阴虚阳燥,相火无归亦必化热,所以,治糖尿病必重制其热,同时,亦制姜附辛之燥热,盖因不用姜附辛则无以兴阳化浊,但用之则助热,故用乌梅,黄连、黄柏等制之,则无忧;用三七、首乌以养血活血,玄参、西洋参生津,以滋其阴,以制其燥。继用葛根、菖蒲升清降浊、醒神开窍,加强中枢控制,增强驱邪的指挥力量;再以苍术去湿,僵蚕搜风,白芥化痰,水蛭和三七化瘀,玄参和牡蛎清浮火、散结热,共消诸邪;以乌梅之酸收制肝气之漏泄,以牡蛎之敛涩防精气之淫失。甘草和诸药以全功。
微观描述:每一个细胞皆是人体的缩影,五行俱足。糖尿病人细胞因外围被痰湿瘀浊所困,氧气和营养缺乏而虚弱,细胞内部亦有浊瘀,结构失调,工作力不从心。氧气和营养不是没有,而是在血液中游离,要么是被瘀浊所阻不能到达细胞;要么是细胞接受器损伤,接收困难;要么是细胞感应迟钝,没有感知。本方以附片点燃细胞活力,葛根、菖蒲醒神开窍,让细胞反应敏锐,吸收一切可以吸收的养分来充实自己,麻黄、附片、细辛送来了阳光,黄连、黄柏、玄参分别清除细胞内外的郁热和燥热,苍术、僵蚕、白芥水蛭、三七等清除细胞内外的瘀浊。细胞逐渐恢复机能,新成代谢谢及与其它细胞和身体各部分的联系增强,正气渐复,邪气渐消。最后,气血终于顺利通达细胞内外,细胞组织沐浴在气血阳光之中,欢快的舞动。
本方基本没用滋腻之品,因糖尿病大多是因邪致虚,体内浊瘀积聚,补以滋腻之品,营养和药物成分不能吸收,反而可能会成为身体负担,或化为浊瘀的成分。所以补血用首乌、三七,生津用乌梅、玄参,益气用西洋参、甘草。皆属善于流通之辈。
六:试用效果
妻之干爹,现年80岁,糖尿病多年,以服用二甲双呱控制,空腹血糖服药保持在9.0 mmol/L左右,体偏胖,眼失明,还有腰椎病、便秘等多种疾病。服用三降丸3个月后,血糖开始下降,约9个月时血糖降至7.5 mmol/L,不再下降,二甲双呱减半,体重下降近10斤,体质增强。继续服用至一年,变化不大,支持他继续服用的原因是“三降丸”良好的解决了他的便秘问题。后加服“清糖丸”,方法是与三降丸一起服,每日各两包,一月见效,二月后血糖降至5.8mmol/L。于是停服二甲双呱,血糖亦不上升。血糖达到正常值范围。
 
长期高血糖,打了疫苗后有啥反应没有?
  好像听说空腹血糖16还是18以上才宜慎打,十二三应该没有什么问题吧,我们这里老年人打疫苗前都只测血压,不测血糖。
  打疫苗的不良反应,除了急性过敏之外,出现致死的案例多为引起血栓,比如国外的阿斯利康。
  我觉得如果有血瘀证的人,打了疫苗之后吃一段时间的[桂枝茯苓丸]或者[复方丹参片],应该可以基本无事,血瘀重证用[大黄䗪虫丸]。
 
  好像听说空腹血糖16还是18以上才宜慎打,十二三应该没有什么问题吧,我们这里老年人打疫苗前都只测血压,不测血糖。
  打疫苗的不良反应,除了急性过敏之外,出现致死的案例多为引起血栓,比如国外的阿斯利康。
  我觉得如果有血瘀证的人,打了疫苗之后吃一段时间的[桂枝茯苓丸]或者[复方丹参片],应该可以基本无事,血瘀重证用[大黄䗪虫丸]。
我没有打疫苗,山庄人大部分都打了。
 
每天一万步打底,再坚持站桩练气功,我认为是比较好的办法。
 
每天一万步打底,再坚持站桩练气功,我认为是比较好的办法。
现在这个年纪这样的锻炼法不行,在我55岁到65岁之间,一直是在山上转悠,当时有退休中医师为伴,一个星期去三次大山,去认识中草药。春摘茶炒茶,秋打桂花摘菊花,在寺院落脚闲话,也论禅说法打坐,终不精进。虽然血糖也是高,心情却愉悦。
生病也是一种常态,带病活着也未免不可。有些人很认真地治病,服药多多,并不能长寿!
 
糖尿病是气血双亏,我用乌梅四物汤加减治好三例糖尿病,已经半年没有吃中西药了,
谢谢你的关心,舌苔因为拍照光线不准的,我也没有技术将照片上传网上。血糖还是比较的高,只要没有并发症,没有其他病痛的骚扰,我就任其血糖的高低。而且我最近吃糖的控制也是比较松。想吃就吃一点糖。中秋我隔一天吃一个月饼。
你的方子对糖尿病有效,可否在这里写出来,我参考着试用。如果你付出心血得来的经验不轻易示人,我也理解。

这个帖子,是针对得糖尿病需要终身吃药的否定,我就不吃降糖药,在生病的过程中记录一些心得,方便自己也方便有缘人。
 
后退
顶部